1、工程简介
本工程为位与XX以南,郑港二街以西,XX东,XX二路以北围合的地块内。地下三层,地上二十六层。本人防地下室为附建式人防地下室,人防地下室建在地下室二层,地下室二层层高局部为4.6米(专业队装备掩蔽部)、3.9米,抗震设防烈度7度。
2、 构件种类
普通构件:承台、剪力墙、柱、梁、板。
3、使用的钢筋种类
本工程钢筋主要采用一级HPB300、三级HRB400;HRB500级钢筋,钢筋直径从6mm到25mm。直径6≤d≤10的钢筋为HPB300盘圆钢筋,直径6≤d≤10的钢筋为HRB400盘螺钢筋,直径d≥12的钢筋为HRB400钢筋。
本工程的钢筋规格种类多,并且使用了大直径钢筋,本工程主要钢筋分布情况:底板主要采用12、14、钢筋,柱纵筋主要采用12、16、18、20、22、25钢筋,箍筋主要采用8、12钢筋,剪力墙主要采用12、14、16、18、20钢筋。梁纵筋主要采用12、14、16、18、20、22、25钢筋。楼板主要采用8、10、12钢筋。
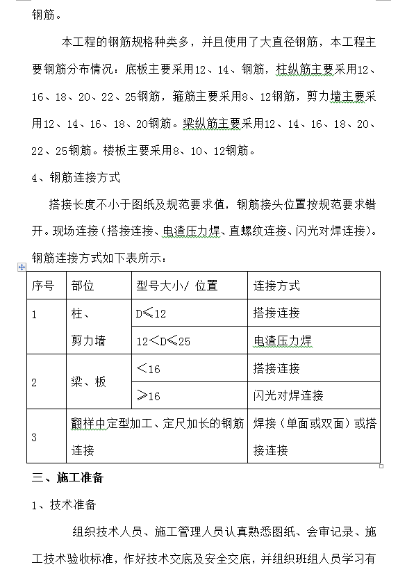
4、钢筋连接方式
搭接长度不小于图纸及规范要求值,钢筋接头位置按规范要求错开。






