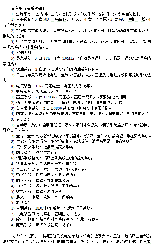
xx酒店供应及机电系统工程由地下室及地面26 层建筑组成。供应机电及安装系统工程由空调部分,包括制冷主机、控制系统、动力系统、燃油系统、楼宇自动控制;电气部分,包括高压系统、发电机等;消防部分;给排水部分,包括煤气及游泳池系统;弱电部分的组成,工作内容包括供应、安装、调试及保养。
第1卷 工程概况 3
第2卷 质量目标 9
第3卷 编制依据 13
第4卷 设计深化管理 18
第5卷 合同管理 28
第6卷 工艺管理 31
第7卷 物资管理 34
第8卷 检验和试验 43
第9卷 不合格品控制及纠正、预防措施 72
第10卷 文件资料管理 92
第11卷 保证工程工期措施 95
第12卷 风、雨季施工措施 96
第13卷 文明施工管理 97
第14卷 与土建总包的工作划分及配合 122
第15卷 施工方案编制审批程序 125
第16卷 蒸汽系统施工方案 137
第17卷 给排水(空调水管)施工方案 143
第18卷 动力系统(强电)施工方案 159
第19卷 照明系统(强电)施工方案 168
第20卷 楼宇自控系统(弱电)施工方案 171
第21卷 消防喷洒系统施工方案 185
第22卷 焊接过程施工方案 195
第23卷 保温工程施工方案 198
第24卷 机电工程系统调试方案 212
......







