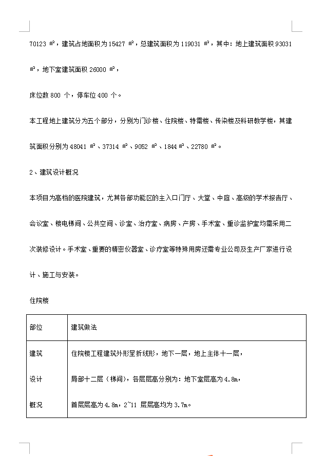
占地面积约70123 ㎡,建筑占地面积为15427 ㎡,总建筑面积为119031 ㎡,其中:地上建筑面积93031 ㎡,地下室建筑面积26000 ㎡,床位数800 个,停车位400 个。本工程地上建筑分为五个部分,分别为门诊楼、住院楼、特需楼、传染楼及科研教学楼,其建筑面积分别为48041 ㎡、37314 ㎡、9052 ㎡、1844㎡、22780 ㎡。本项目为高档的医院建筑,尤其各部功能区的主入口门厅、大堂、中庭、高级的学术报告厅、会议室、楼电梯间、公共空间、诊室、治疗室、病房、产房、手术室、重诊监护室均需采用二次装修设计。手术室、重要的精密仪器室、诊疗室等特殊用房还需专业公司及生产厂家进行设计、施工与安装。
目录
第一章 拟实施的施工管理与技术措施..........................................................................................5
第1节 施工总体概述........................................................................................................5
1、 工程概况..............................................................................................................5
....................
第二章 项目管理机构................................................................................................311
第1节 项目组织机构...................................................................................................311
第2节 主要管理人员表.................................................................................................321











