您当前位置:首页 » 建筑工程 » 建筑施工

四十层钢筋混泥土框架-筒体结构金融大厦施工组织设计 145P

  • 资料等级:
  • 授权方式:资料共享
  • 发布时间:2020-04-22
  • 资料类型:RAR
  • 资料大小:484 KB
  • 资料分类:建筑工程
  • 运行环境:WinXp,Win2003,WinVista,Win ;
  • 解压密码:gc5.com
四十层钢筋混泥土框架-筒体结构金融大厦施工组织设计 145P
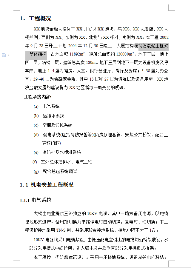
XX地块金融大厦位于XX开发区XX地块,与XX、XX大酒店、XX大楼并列,西侧为XX,东侧为XX,北侧与XX相对,南侧为XX。本工程2002年9月28日开工,计划2004年12月30日竣工。大厦结构属钢筋混泥土框架-筒体结构,占地面积11892m2,建筑总面积约120000m2,地下三层,地上四十层,塔楼二层,建筑总高度180m。地下三层到地下一层为设备机房及停车库,地上1~4层为裙房、大堂、银行营业厅、餐厅及厨房;5~38层为办公室;39~40层为金融家会所,其中13层和27层为避难层及设备用房。XX地块金融大厦的建设将为XX地区增添一颗亮丽的明珠。
资料截图
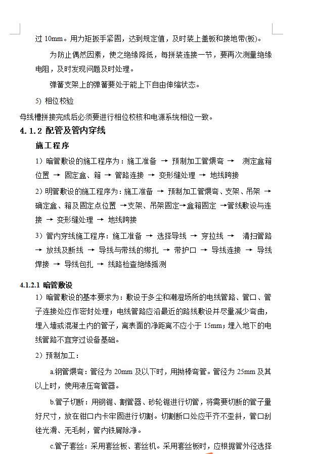
  • 四十层钢筋混泥土框架-筒体结构金融大厦施工组织设计 145P
  • 四十层钢筋混泥土框架-筒体结构金融大厦施工组织设计 145P
  • 四十层钢筋混泥土框架-筒体结构金融大厦施工组织设计 145P
  • 四十层钢筋混泥土框架-筒体结构金融大厦施工组织设计 145P
  • 四十层钢筋混泥土框架-筒体结构金融大厦施工组织设计 145P
  • 四十层钢筋混泥土框架-筒体结构金融大厦施工组织设计 145P
  • 四十层钢筋混泥土框架-筒体结构金融大厦施工组织设计 145P