工程范围为1、2、5-8栋为31层,3、4栋为38层,9栋为26层,11栋为4层幼儿园,商铺两层,地下室二层结构 。建筑面积 总建筑面积:156691.29㎡,地下建筑面积:30093.45㎡,地上建筑面积:126597.84㎡ 。
一、工程概况………………………………………………………………………2
二、编制依据………………………………………………………………………4
三、塔吊选择及布置………………………………………………………………4
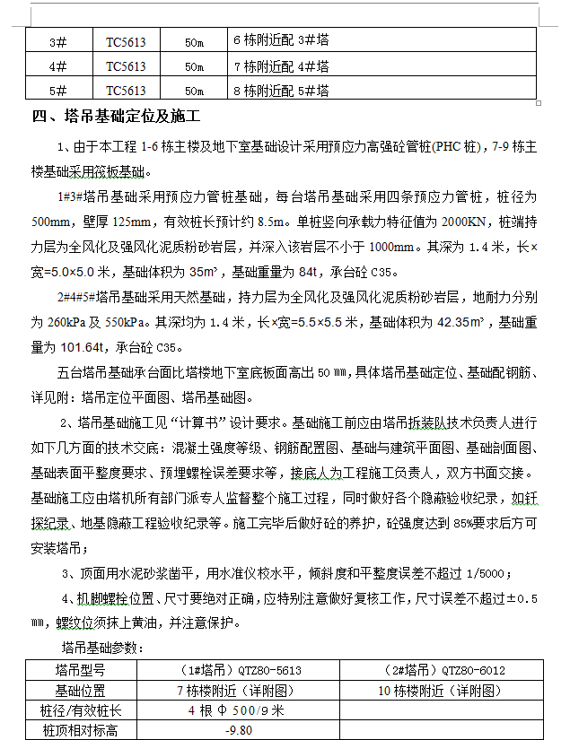
四、塔吊基础定位及施工…………………………………………………………5
五、塔吊桩基础的计算书…………………………………………………………6
六、基础施工要点…………………………………………………………………28
七、塔机安装………………………………………………………………………29
八、塔机爬升………………………………………………………………………31
九、安全措施………………………………………………………………………32
........







