您当前位置:首页 » 建筑工程 » 建筑施工

超高层框剪结构商住小区住宅楼、办公楼施工方案 156P

  • 资料等级:
  • 授权方式:资料共享
  • 发布时间:2020-04-21
  • 资料类型:RAR
  • 资料大小:1.20 MB
  • 资料分类:建筑工程
  • 运行环境:WinXp,Win2003,WinVista,Win ;
  • 解压密码:gc5.com
超高层框剪结构商住小区住宅楼、办公楼施工方案 156P
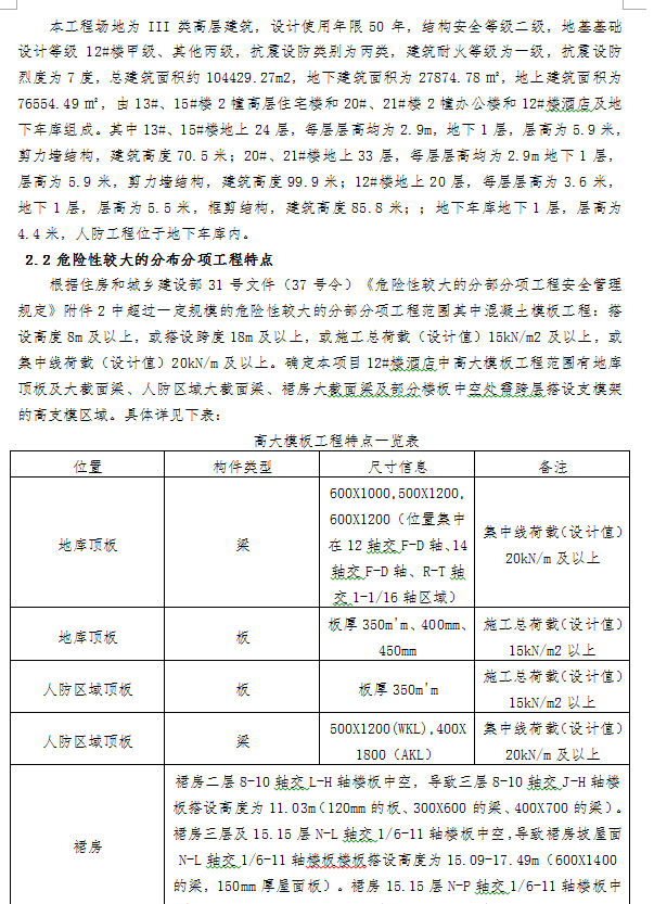
本工程场地为III类高层建筑,设计使用年限50年,结构安全等级二级,地基基础设计等级12#楼甲级、其他丙级,抗震设防类别为丙类,建筑耐火等级为一级,抗震设防烈度为7度,总建筑面积约104429.27m2,地下建筑面积为27874.78㎡,地上建筑面积为76554.49㎡,由13#、15#楼2幢高层住宅楼和20#、21#楼2幢办公楼和12#楼酒店及地下车库组成。其中13#、15#楼地上24层,每层层高均为2.9m,地下1层,层高为5.9米,剪力墙结构,建筑高度70.5米;20#、21#楼地上33层,每层层高均为2.9m地下1层,层高为5.9米,剪力墙结构,建筑高度99.9米;12#楼地上20层,每层层高为3.6米,地下1层,层高为5.5米,框剪结构,建筑高度85.8米;;地下车库地下1层,层高为4.4米,人防工程位于地下车库内。
资料截图
  • 超高层框剪结构商住小区住宅楼、办公楼施工方案 156P
  • 超高层框剪结构商住小区住宅楼、办公楼施工方案 156P
  • 超高层框剪结构商住小区住宅楼、办公楼施工方案 156P
  • 超高层框剪结构商住小区住宅楼、办公楼施工方案 156P