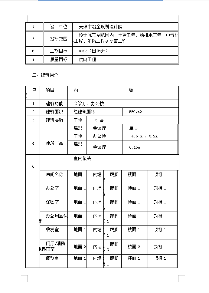
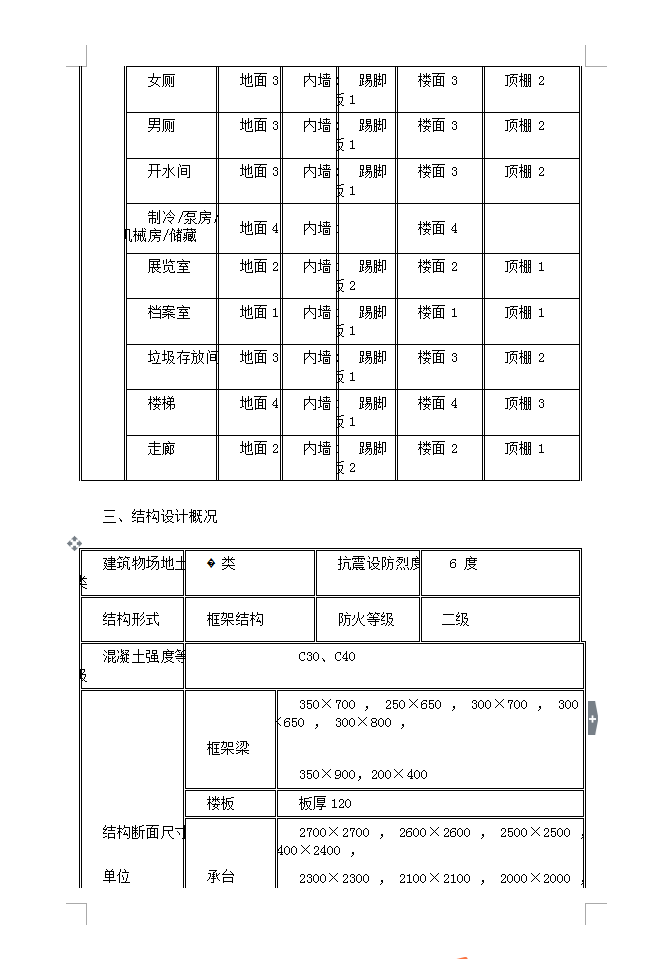
建筑功能:会议厅、办公楼,总建筑面积:5594m2 ,主楼:5 层,会议厅: 单层。结构形式:框架结构,抗震设防烈度: 6 度,防火等级:二级。难点:(1)地基地质条件复杂,水位较高,对于人工桩基施工难度增加。(2)场地的标高和异形结构增加了工程放线难度。(3)后浇带施工要求对工期影响。
目录
第1章 附录............................................3
第2章 工程概况........................................6
第1节 编制依据........................................6
.........
第7节 对各专业协力商提供措施.......................98
第8节 对各专业承包商的组织、管理、协调和控制.........98
第9节 对工程质量的严格控制,确保工程精品.............100








