您当前位置:首页 » 建筑工程 » 建筑施工

十二层框架结构图书信息中心施工组织设计 145P

  • 资料等级:
  • 授权方式:资料共享
  • 发布时间:2020-04-21
  • 资料类型:RAR
  • 资料大小:175 KB
  • 资料分类:建筑工程
  • 运行环境:WinXp,Win2003,WinVista,Win ;
  • 解压密码:gc5.com
十二层框架结构图书信息中心施工组织设计 145P
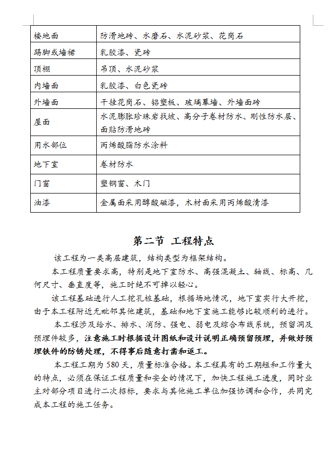
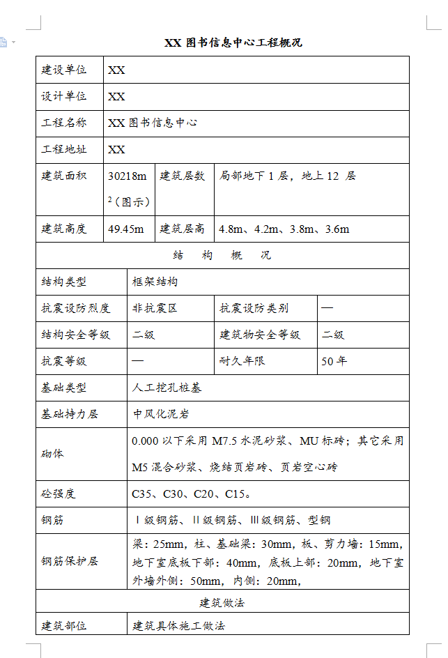
总建筑面积为30218m2,局部地下1层,地上12 层,49.45m高。该工程为一类高层建筑,结构类型为框架结构。0.000以下采用M7.5水泥砂浆、MU标砖;其它采用M5混合砂浆、烧结页岩砖、页岩空心砖。梁:25mm,柱、基础梁:30mm,板、剪力墙:15mm,地下室底板下部:40mm,底板上部:20mm,地下室外墙外侧:50mm,内侧:20mm。
资料截图
  • 十二层框架结构图书信息中心施工组织设计 145P
  • 十二层框架结构图书信息中心施工组织设计 145P
  • 十二层框架结构图书信息中心施工组织设计 145P
  • 十二层框架结构图书信息中心施工组织设计 145P