您当前位置:首页 » 建筑工程 » 建筑施工

三十三层塔式住宅楼施工组织设计 216P

  • 资料等级:
  • 授权方式:资料共享
  • 发布时间:2020-04-21
  • 资料类型:RAR
  • 资料大小:583 KB
  • 资料分类:建筑工程
  • 运行环境:WinXp,Win2003,WinVista,Win ;
  • 解压密码:gc5.com
三十三层塔式住宅楼施工组织设计 216P
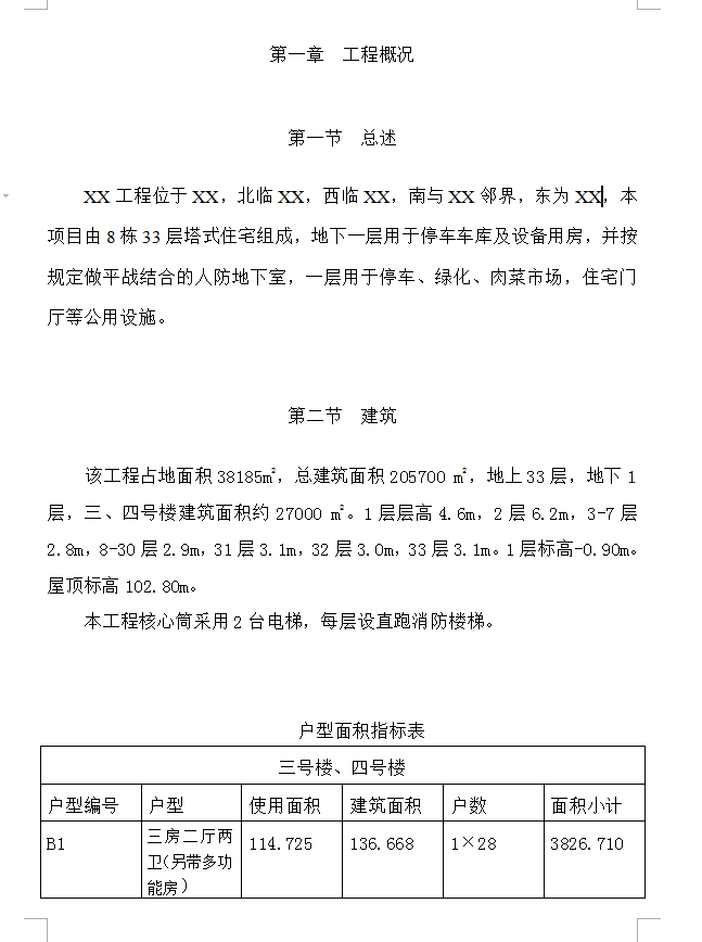
该工程占地面积38185m2,总建筑面积205700 m2,地上33层,地下1层,三、四号楼建筑面积约27000 m2。1层层高4.6m,2层6.2m,3-7层2.8m,8-30层2.9m,31层3.1m,32层3.0m,33层3.1m。1层标高-0.90m。屋顶标高102.80m。1、本工程系高层建筑,建筑物的垂直度控制也是测量放线的一个重点。2、本工程对施工中安全防护、环境保护、噪音和粉尘控制、市容卫生、文明施工等要求非常严格,施工中应确保周围行人的安全和居民的休息、生活及工作不受影响,确保施工现场做到规范化、标准化、制度化、维护和树立企业的良好形象,为本工程施工创造一个良好的环境。
资料截图
  • 三十三层塔式住宅楼施工组织设计 216P
  • 三十三层塔式住宅楼施工组织设计 216P
  • 三十三层塔式住宅楼施工组织设计 216P
  • 三十三层塔式住宅楼施工组织设计 216P