您当前位置:首页 » 建筑工程 » 建筑施工

框架结构商住楼施工组织设计 71P

  • 资料等级:
  • 授权方式:资料共享
  • 发布时间:2020-04-16
  • 资料类型:RAR
  • 资料大小:100 KB
  • 资料分类:建筑工程
  • 运行环境:WinXp,Win2003,WinVista,Win ;
  • 解压密码:gc5.com
框架结构商住楼施工组织设计 71P
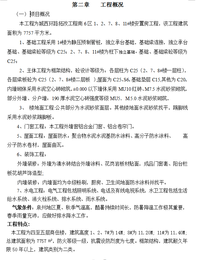
本工程为XX路拓改工程XX区1、2、7、8、11#楼安置房工程,该工程建筑面积为7757平方米。1、基础工程采用1#楼为静压预制管桩,独立承台基础,基础梁连接,独立承台基础、基础梁砼等级为C25;2、7、8、11#楼为柱下独立基础,基础、基础梁砼等级为C25;2、主体工程为框架结构,砼设计等级为:各层柱为C25(2、7、8#楼一层柱),各层梁板砼为C25(2、7、8#楼二层板 );屋面为C25、S6,基础垫层C15,其他为C20, 内墙砌体采用水泥空心砖砌筑,±0.000以下墙体采用MU10红砖、M7.5水泥砂浆砌筑,部分外墙、分户墙:190厚水泥空心砖强度等级MU5.M 5.0水泥砂浆砌筑,3、 楼地面工程:公共部分为水泥砂浆面层。其他楼地面水泥砂浆找平,踢脚线采用水泥砂浆踢脚板。4、门窗工程:本工程外墙窗铝合金门窗、铝合卷帘门。5、屋面工程:屋面防水:聚合物水泥水泥基防水涂料、高分子防水涂料、高分子防水卷材,屋面曲瓦。6、装饰工程:外墙装修:外墙为清水砖结合外墙涂料、花岗岩板材贴面,成品门窗套、阳台栏板花胡芦饰造型; 内墙装修:内墙面均为中级粉刷,厨房、卫生间地面防水涂料并找平。7、水电工程:电气工程包括照明系统、电话及有线电视系统,水卫工程包括生活给水系统、消火栓系统、排水系统、雨水系统。
资料截图
  • 框架结构商住楼施工组织设计 71P
  • 框架结构商住楼施工组织设计 71P
  • 框架结构商住楼施工组织设计 71P