建筑面积:15419.62m2,占地:1006.3m2,地下:2200m2 地上:13220m2
地上15层,地下2层。非标层高3.3m,3.2m,3.1m;标准层高2.8m;±0.00标高42.75,基底标高-7.34,檐高48.2。
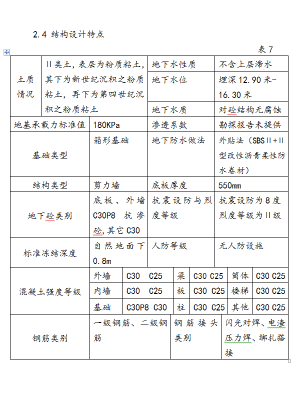
剪力墙结构,欧式风格,线脚窗套繁多,工期紧、标准高。本工程应用的新技术、新工艺、新材料、新设备主要有:钢筋电渣压力焊、闪光对焊、大钢模、地下室防水砼、外墙内保温、节能保温门窗、轻质隔墙、聚丙烯PP-R管材、UPVC塑料排水管、橡塑保温热水管等。




RAR