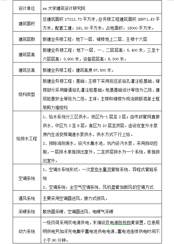
该工程总建筑面积27212.73平方米,业务楼工程建筑面积26971.43平方米,配套工建:241.30平方米。占地面积:15000平方米。建筑层数:新建业务楼工程:地下一层、裙楼地上二层、主楼十六层。建筑层高: 新建业务楼工程:地下一层、一、二层层高:5.400米,三至十六层层高:3.900米。设备层层高:6.300米。建筑总高:新建业务楼工程:建筑高度67.500米。结构类型:新建业务楼工程:基础:主楼下采用后压浆钻孔灌注桩基础,裙楼部分采用普通钻孔灌注桩基础;地基基础设计等级为乙级,建筑桩基安全等级为二级。主体:主楼和裙楼为现浇钢筋混凝土框架剪力墙结构。
目录
一、编制依据............................4
二、编制说明.............................5
三、工程概况..............................6
.............
二十一、其它各项措施..............................140
1.各专业技术协调措施...................................140
2.地下管线、地上设施,周围建筑物保护措施...............147
二十二、工程成本降低措施.................................147






