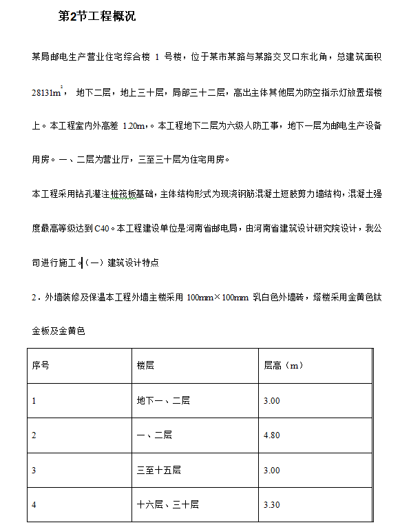
某局邮电生产营业住宅综合楼1 号楼,总建筑面积28131m2, 地下二层,地上三十层,局部三十二层,高出主体其他层为防空指示灯放置塔楼上。本工程室内外高差1.20m。本工程地下二层为六级人防工事,地下一层为邮电生产设备用房。一、二层为营业厅,三至三十层为住宅用房。
本工程采用钻孔灌注桩筏板基础,主体结构形式为现浇钢筋混凝土短肢剪力墙结构,混凝土强度最高等级达到C40。
第一章 河南某建筑公司-邮电营业、住宅综合楼 8
第1节 编制依据及说明 8
第2节 工程概况 11
第3节 施工管理目标 16
第4节 施工组织机构 17
第5节 施工部署 23
第6节 主要项目施工方案 26
1、 施工准备 26
2、 施工现场 26
3、 施工现场临时用电 27
4、 施工测量 27
5、 土方开挖 31
6、 大体积混凝土 33
7、 基础防水工程 39
8、 主体钢筋工程 42
9、 主体混凝土工程 50
10、 主体模板工程 58
11、 外墙脚手架工程 64
12、 砖砌体工程 74
13、 粉刷工程 79
14、 外墙面砖工程 85
15、 地板砖工程 91
16、 内墙面砖工程 95
17、 油漆涂料工程 99
18、 吊顶工程 103
19、 内墙花岗岩工程 107
20、 门窗套工程 112
21、 室内防水工程 115
22、 电器工程 118
23、 给排水工程 125
第7节 现场平面布置 128
第8节 施工组织及施工进度计划 130
第9节 机械设备配备情况 137
第10节 质量保证措施 145
第11节 工期保证措施 163
第12节 施工技术保证措施 165
第13节 安全施工措施 173
第14节 文明施工措施 180
第15节 对本工程施工的各关键点、难点及其处理措施 185
第16节 环境保护措施 202
第17节 冬雨期及署期施工措施 209
第18节 主要材料质量保证措施 215
第19节 工程质量创优计划及保证措施 216
第20节 施工协调配合管理 222
第21节 服务、回访和保修 227






