二、工程特点与施工条件
1. 本工程施工现场场地已平整,场地宽敞,施工用电由场区外引入容量不小于300kVA,场区内沿校园环形主干道即将建成变配电房三座;业主提供施工用水,供水能力为DN40,并沿校园环形主干道铺设自来水供水管道(每50m留一个水阀)。施工现场内将建成校园环形主干道与西南侧区内规划道路相连,施工交通运输较为便利。我们可以充分利用现有的施工场地,合理进行临时设施及机械设备的布置,以保证施工的正常有序进行。
2. 本工程包含二个单项工程,单体建筑分别布置在校园新址西侧南北向220m、东西向160m范围内。各单体建筑空间造型各异,且各单体建筑±0.000绝对高程高差不大,轴线不复杂。但施工轴线控制点位误差要求符合施工验收规范5mm以内,同时不允许有过大积累误差,否则整体闭合就会超限。因此,本工程施工测量控制是保证施工主体结构质量的前提和关键。
3. 本工程工程量大、布局结构新颖。
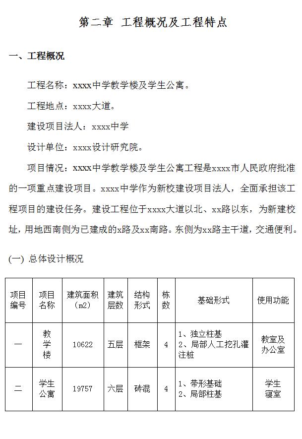
(1)教学楼为四幢单体建筑,中间由连廊相互连接,形成 “回回”字型布局。
(2)学生公寓由四幢单体建筑构成,前后二幢二端分别由一层值班室及小卖部构成,也形成“回回”字型平面布置。
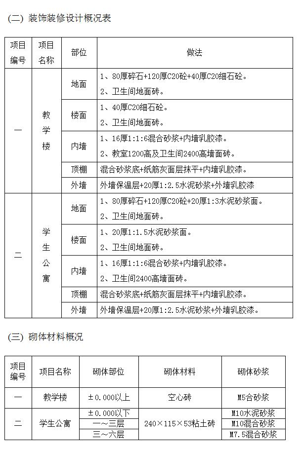
4. 教学楼工程基础局部为人工挖孔灌注桩,该分部工程的施工是保证本期工程质量的又一关键所在,必须有针对性地制定质量和工期保证措施,预防桩基质量问题的发生。
5. 教学楼工程为框架结构,墙体为空心砖,针对框架结构外墙填充墙顶部经过一段时间使用后容易出现开裂的质量通病问题,将制定特殊的防裂措施避免该质量通病的出现。
6.工期短、质量高。业主要求工程开学前完工,实际总工期时间并不宽裕。工程质量确保为优良工程,故合理安排施工搭接顺序,确保钢材、混凝土、周转材料等的供应与有序搭接将是组织好本工程施工的重点和难点之一。
7.工程现场文明施工、安全和环境保护十分重要。
8 .工种、工序在施工过程中交叉配合,工序搭接必须注意科学管理,统一协调。








