您当前位置:首页 » 工程造价 » 工程实例

竞技体育场馆新建工程技术标

  • 资料等级:
  • 授权方式:资料共享
  • 发布时间:2026-03-10
  • 资料类型:RAR
  • 资料大小:120 MB
  • 资料分类:工程造价
  • 运行环境:WinXp,Win2003,WinVista,Win ;
  • 解压密码:gc5.com
竞技体育场馆新建工程技术标
竞技体育场馆新建工程技术标
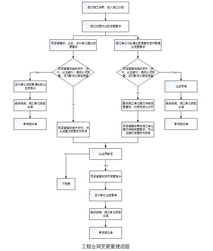
资料截图
  • 竞技体育场馆新建工程技术标
  • 竞技体育场馆新建工程技术标