水准测量视线长度超过100m时应采用跨河水准测量方法

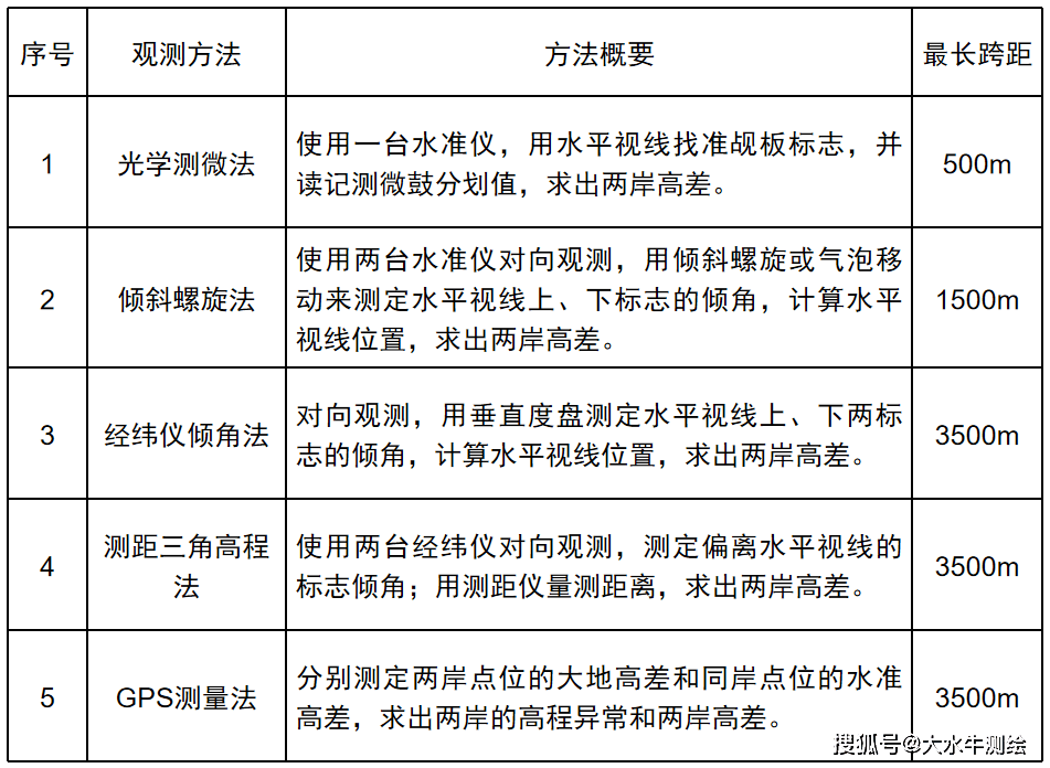
采用光学测微法、倾斜螺旋法、经纬仪倾角法、测距三角高程法技术要点(摘录)
场地选定与布设
测线附近,利于布设工作场地与观测的较窄河段;
跨河视线不得通过草丛、干丘、沙滩上方;
两岸仪器视线距水面的高度应大致相等(测距三角高程法除外),当跨河视线长度小于300m时,视线高度应不低于2m;大于500m时,应不低于4·√Sm(S为跨河视线长度千米数。按最高潮位计算);
两岸由仪器至水边距离应大致相等,地貌、土质、植被也应相似;
视线避免正对日照方向;
应使两岸仪器及标尺构成平行四边形、等腰梯形或大地四边形;
在两岸距跨河点100m~300m的水准线路上各选埋水准标石一座。
观测要求
宜在风力微和、气温变化减小的阴天进行观测;晴天观测应在日出后1h至中午前2h止;下午自中天后2h起至日落前1h止;有条件也可夜间观测,日落后1h至日出前1h止;
开始前30min仪器置于露天阴影下;
一测回观测完成后,应间歇15min~20min,再开始下一测回观测;
取用的全部测回数,上、下午应各占一半。如有夜间观测,白天与夜间测回数之比应接近1.3:1。
……
采用GPS测量法技术要点(摘录)
场地选定与布设应遵循:
应选择地势较为平坦且两岸地貌形态基本一致地区。海拔超过500m的地区,不宜进行GPS跨河水准测量。当跨河场地两端高差变化超过70m/km的地区,不宜进行一等GPS跨河水准测量,超过130m/km的地区不宜进行二等跨河水准测量。
GPS水准点应尽可能选于水准测线附近,并有利于进行GPS观测及水准连测。应避开土质松软、强磁场地段以及人车来往较多场所。
分析已有地形、重力和水准等与大地水准面相关资料,选择两岸大地水准面具有相同变化趋势,且变化相对平缓的方向布设跨河路线。
非跨河点宜位于跨河点连线的延长线上,且各点间距离大致与跨河距离相等。非跨河点偏离跨河方向的垂距和垂距互差,一等不得大于跨河距离的1/50;二等不得大于1/25。
当跨河距离小于2km时,同一河岸非跨河点距跨河点的距离应以2km为宜。
观测要求
参照GPS作业规定。
